[本文转载自北京市农林科学院]


大白菜(Brassica rapa L. ssp. pekinensis)起源于我国,是我国和东亚地区栽培面积最大的蔬菜作物,目前已逐步成为世界性的蔬菜作物。霜霉病是由专性寄生霜霉菌(Hyaloperonospora parasitica)引起的真菌病害,是危害大白菜的三大病害(病毒病、霜霉病和软腐病)之一,该病流行范围广、发病速度快,对白菜的产量和品质造成严重影响,培育霜霉病抗性品种是解决这一难题最有效途径之一。因此,对大白菜抗霜霉病基因的挖掘,揭示其抗病分子机理具有非常重要的意义。


近日,Horticulture Research在线发表了北京市农林科学院白菜课题组题为Identification of long noncoding RNAs involved in resistance to downy mildew in Chinese cabbage的研究论文,首次在全基因组鉴定了响应白菜霜霉病的长链非编码RNA(lncRNA)以及参与抗病反应的关键lncRNA及其靶基因,本研究填补了白菜霜霉病在lncRNA研究领域的空白,为今后对大白菜抗霜霉病分子机理的深入研究奠定了基础。

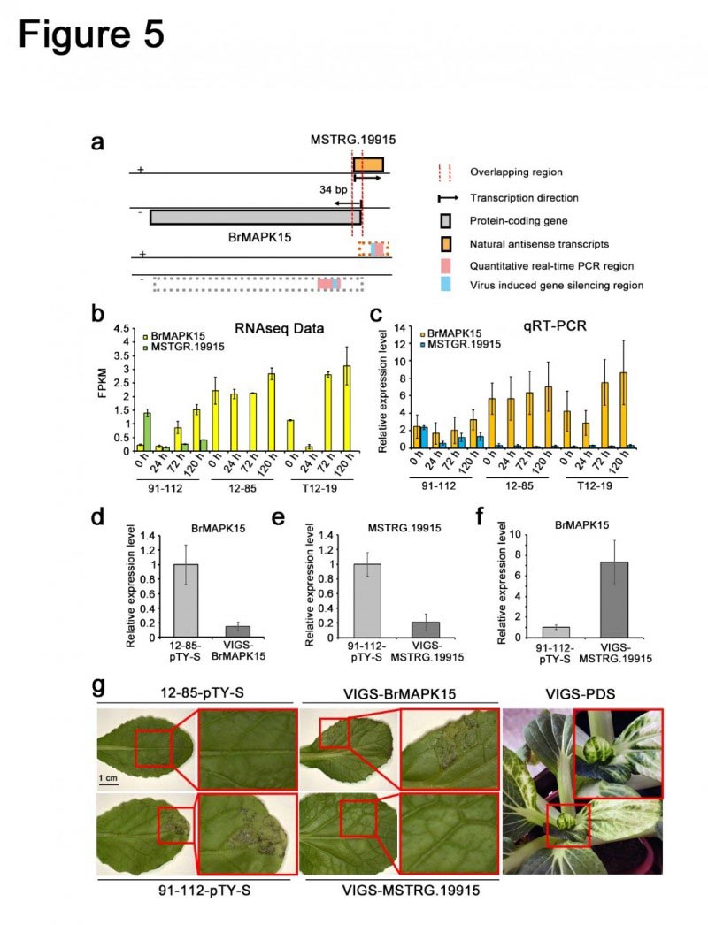
该研究以两个抗病大白菜自交系 “T12-19”、“12-85”和一个感病自交系 “91-112”为材料,接种霜霉病菌后进行了高通量RNA测序,通过GO富集分析显示,多种抗病反应相关的GO项目,如对几丁质的响应、对超敏反应的调节、防御反应等相关基因都特异地在两个抗病材料中上调表达。同时,鉴定获得了3711个lncRNA,主要有两类,即基因间的lncRNA(约69.83%)和基因编码区反向转录本lncNATs(约15.17%)。具有顺式和反式作用的差异表达lncRNA的靶基因数量在抗病材料中显著高于感病材料,这些靶基因更多地被富集到植物抗病免疫反应中。进一步利用VIGS对5组可能参与到抗病反应的lncRNA及其靶基因进行了初步功能验证,发现沉默MSTRG.19915(属于lncNAT)可以显著增强感病材料的抗病能力,而沉默其靶基因BrMAPK15可以明显降低抗病材料的抗病性。随后利用白菜子叶瞬时过表达体系验证了这一结果。由此推测,MSTRG.19915可以与BrMAPK15的转录本形成互补双链,从而调控BrMAPK15的转录水平,进而参与到白菜霜霉病的抗病免疫反应。综上所述,本研究首次鉴定到了参与到白菜抗霜霉病反应的lncRNA及其靶基因,为全面理解白菜抗霜霉病机理特别是lncRNA介导的基因调节机理提供了理论基础。


lncRNA参与大白菜抗霜霉病免疫反应的分子机理

北京市农林科学院白菜课题组助理研究员张彬为该论文的第一作者,于拴仓研究员与张凤兰研究员为共同通讯作者,该研究得到了得到了国家重点研发项目、北京市科委重点项目和国家自然科学基金等项目的资助。该研究团队近年来以提高白菜品种的产量和抗病抗逆性为育种目标,基于基因组学、驯化选择分析和图位克隆等手段,鉴定了一批控制白菜开花、抗病及其与形态建成相关的功能基因,研究成果先后发表在Molecular Plant、Plant Biotechnology Journal、Plant Cell forbid Environment、Journal of Experimental Botany等杂志上。


Baidu
map